Appearance
ChatPPT SaaS版
标准化版本介绍
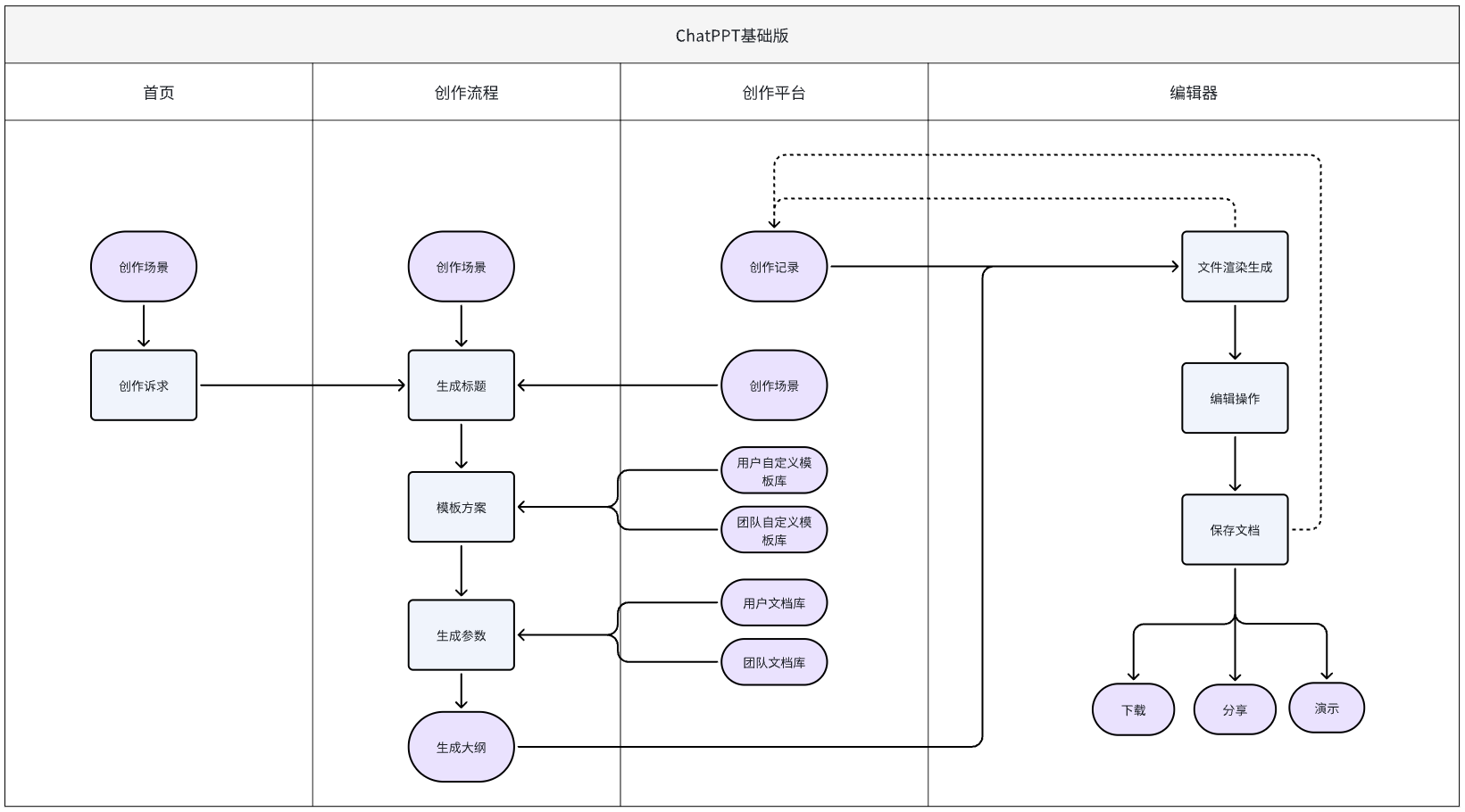
基础版
基础版本,可支持实现最基本的主题、长文本、上传文档生成PPT等文档生成功能,适合通用的办公场景和通用的文档生成需求,企业内部OA系统集成、办公类软件集成项目适用。
产品流程

功能清单
| 流程 | 功能 | 模块 | 模块描述 | 备注 |
|---|---|---|---|---|
| 首页 | 通用场景生成PPT(基础模式) | 主题生成PPT入口 | 触发基于指令生成PPT的通用PPT文档的生成流程触发入口 | |
| 导入文件生成PPT入口 | 触发基于文件生成PPT的通用PPT文档的生成流程触发入口 | |||
| 网页生成PPT入口 | 触发基于网页链接生成PPT的通用PPT文档的生成流程触发入口 | |||
| 从AI模板生成入口 | 基于提供的AI模板生成通用PPT文档的生成流程触发入口 | |||
| 入参模块 | 大模型、生成语言 | |||
| 创作流程 | 通用场景生成PPT(基础模式) | 主题生成PPT | 触发基于指令生成PPT的通用PPT文档的生成流程 | |
| 导入文件生成PPT | 触发基于文件生成PPT的通用PPT文档的生成流程(无文档库) | |||
| 网页生成PPT | 触发基于网页链接生成PPT的通用PPT文档的生成流程 | |||
| 从AI模板生成 | 基于提供的AI模板生成通用PPT文档的生成流程 | |||
| 配图模式 | 向量库配图 | |||
| 入参模块 | 大模型、生成语言 | |||
| 在线编辑器 | 基础编辑 | 编辑器 | 提供基于文本框和文档元素的基础增删改功能 | |
| 文本设置 | 可提供编辑器的文本设置功能 | |||
| 形状设置 | 可提供编辑器的形状设置功能 | |||
| 图片设置 | 提供插入图片和图片的基础编辑功能 | |||
| 表格设置 | 插入表格编辑功能 | |||
| 图表设置 | 插入图表编辑功能 | |||
| 媒体设置 | 可以支持插入渲染本地、网络的视频、音频 | |||
| 公式设置 | 可以支持编辑、插入公式 | |||
| 创意交互 | 可以插入网页组件、3d组件等做在线演示 | |||
| 基础美化排版 | 单页排版 | 基于独立页面进行一键排版美化优化 | 非AI版本 | |
| 全文美化 | 针对整个文档进行模板的排版美化优化 | 非AI版本 | ||
| 智能配色 | 针对整个文档的主题色进行一键替换 | 非AI版本 | ||
| 主题设计 | 对文档进行整体的模板主题一件替换,包括排版方案和主题色 | 非AI版本 | ||
| 文档展示 | ppt缩略图 | PPT文档页面预览 | ||
| 大纲视图 | PPT文档内容大纲预览修改 | 未上线 | ||
| 新增页面 | 新增空白或单页PPT模板 | |||
| 在线播放 | 在线播放PPT文件,支持激光笔、倒计时、荧光笔、演讲者视图 | |||
| 其他 | 创作历史 | 记录用户创作历史记录 | ||
| 云端保存 | 保存用户修改后的在线文档记录 | |||
| 下载 | 下载用户编辑的文档,支持pptx,pdf,png |
智能体组件版
智能体组件版,多用于对接企业客户端中原有的智能体体系,对大模型生成的内容做进一步生成文档的渲染、编辑、导出、分享处理,可前置对接大模型平台,客户自有智能体平台或客户本地内容数据接口输出内容。
产品流程

功能清单
| 流程 | 功能 | 模块 | 模块描述 | 备注 |
|---|---|---|---|---|
| 数据接口 | 基础模式生成PPT | Markdown生成PPT | 客户传入指定Markdown格式数据 | 通用场景下的体验模式 |
| 创作流程 | 模板渲染方案 | 模板预览 | 预渲染16个模板方案,为客户提供模板预览 | |
| 颜色 | 可调整模板的配色方案 | |||
| 配图模式 | 可以选择向量图库配图 | |||
| 在线编辑器 | 基础编辑 | 编辑器 | 提供基于文本框和文档元素的基础增删改功能 | |
| 文本设置 | 可提供编辑器的文本设置功能 | |||
| 形状设置 | 可提供编辑器的形状设置功能 | |||
| 图片设置 | 提供插入图片和图片的基础编辑功能 | |||
| 表格设置 | 插入表格编辑功能 | |||
| 图表设置 | 插入图表编辑功能 | |||
| 媒体设置 | 可以支持插入渲染本地、网络的视频、音频 | |||
| 公式设置 | 可以支持编辑、插入公式 | |||
| 创意交互 | 可以插入网页组件、3d组件等做在线演示 | |||
| 基础美化排版 | 单页排版 | 基于独立页面进行一键排版美化优化 | 非AI版本 | |
| 全文美化 | 针对整个文档进行模板的排版美化优化 | 非AI版本 | ||
| 智能配色 | 针对整个文档的主题色进行一键替换 | 非AI版本 | ||
| 主题设计 | 对文档进行整体的模板主题一件替换,包括排版方案和主题色 | 非AI版本 | ||
| 文档展示 | ppt缩略图 | PPT文档页面预览 | ||
| 大纲视图 | PPT文档内容大纲预览修改 | 未上线 | ||
| 新增页面 | 新增空白或单页PPT模板 | |||
| 在线播放 | 在线播放PPT文件,支持激光笔、倒计时、荧光笔、演讲者视图 | |||
| 其他 | 创作历史 | 记录用户创作历史记录 | ||
| 云端保存 | 保存用户修改后的在线文档记录 | |||
| 下载 | 下载用户编辑的文档,支持pptx,pdf,png |
团队版
需要对接客户端本身的账户体系,支持团队权益的差异化区分,可以支持基于客户端的权限范围差异展示不同的文档
用于针对企事业单位的在线化项目集成,为客户提供基于团队和个人的文档管理、文档共享以及轻量的数据可视化功能。
产品流程

功能流程
| 流程 | 功能 | 模块 | 模块描述 | 备注 |
|---|---|---|---|---|
| 首页 | 通用场景生成PPT(基础模式) | 主题生成PPT入口 | 触发基于指令生成PPT的通用PPT文档的生成流程触发入口 | |
| 导入文件生成PPT入口 | 触发基于文件生成PPT的通用PPT文档的生成流程触发入口 | |||
| 网页生成PPT入口 | 触发基于网页链接生成PPT的通用PPT文档的生成流程触发入口 | |||
| 从AI模板生成入口 | 基于提供的AI模板生成通用PPT文档的生成流程触发入口 | |||
| 入参模块 | 大模型、生成语言 | |||
| 创作流程 | 通用场景生成PPT(基础模式) | 主题生成PPT | 触发基于指令生成PPT的通用PPT文档的生成流程 | |
| 导入文件生成PPT | 触发基于文件生成PPT的通用PPT文档的生成流程(无文档库) | |||
| 网页生成PPT | 触发基于网页链接生成PPT的通用PPT文档的生成流程 | |||
| 从AI模板生成 | 基于提供的AI模板生成通用PPT文档的生成流程 | |||
| 配图模式 | 向量库配图 | |||
| 入参模块 | 大模型、生成语言 | |||
| 在线编辑器 | 基础编辑 | 编辑器 | 提供基于文本框和文档元素的基础增删改功能 | |
| 文本设置 | 可提供编辑器的文本设置功能 | |||
| 形状设置 | 可提供编辑器的形状设置功能 | |||
| 图片设置 | 提供插入图片和图片的基础编辑功能 | |||
| 表格设置 | 插入表格编辑功能 | |||
| 图表设置 | 插入图表编辑功能 | |||
| 媒体设置 | 可以支持插入渲染本地、网络的视频、音频 | |||
| 公式设置 | 可以支持编辑、插入公式 | |||
| 创意交互 | 可以插入网页组件、3d组件等做在线演示 | |||
| 基础美化排版 | 单页排版 | 基于独立页面进行一键排版美化优化 | ||
| 全文美化 | 针对整个文档进行模板的排版美化优化 | |||
| 智能配色 | 针对整个文档的主题色进行一键替换 | |||
| 主题设计 | 对文档进行整体的模板主题一件替换,包括排版方案和主题色 | |||
| 文档展示 | ppt缩略图 | PPT文档页面预览 | ||
| 大纲视图 | PPT文档内容大纲预览修改 | 未上线 | ||
| 新增页面 | 新增空白或单页PPT模板 | |||
| 在线播放 | 在线播放PPT文件,支持激光笔、倒计时、荧光笔、演讲者视图 | |||
| 其他 | 创作历史 | 记录用户创作历史记录 | ||
| 云端保存 | 保存用户修改后的在线文档记录 | |||
| 下载 | 下载用户编辑的文档,支持pptx,pdf,png | |||
| 创作中心 | 创作记录 | 创作记录 | 展示创作文档的历史列表,方便用户预览创作情况 | |
| 创作入口 | 展示高频创作流程入口 | |||
| 数据统计 | 数据统计 | 对创作情况进行统计(全局+独立uid) | ||
| 文档管理 | 文档库 | 用户可以查看本地上传的文档,并触发基于选定文档生成PPT的任务 | 未上线 | |
| 共享文档库 | 适用于团队版,用户可以查看并使用团队共享的文档 | 未上线 |
定制服务
ChatPPT同时可根据客户的需求,定制以下的功能服务 定制产品手册
| 功能类型 | 典型需求 | 解决方案 | API | Saas | 私有化 |
|---|---|---|---|---|---|
| 文档生成 | 基于自有数据输入生成PPT文档 | 针对客户数据类型定制数据结构,以及渲染判断逻辑 | 支持 | 支持 | 支持 |
| 定制文档生成流程 | 针对客户指定的内容框架,生成逻辑,定制对应的生成流程 | 支持 | 支持 | 支持 | |
| 本地知识库对接 | 针对有本地知识库的客户,希望在生成流程中引入知识库数据,提供知识库流程对接服务 | 支持 | 支持 | 支持 | |
| 模板定制 | 定制模板 | 针对客户要求的VI,主题样式定制结构页,并基于模板生成PPT文档 | 支持 | 支持 | 支持 |
| 定制内容页 | 针对客户的特殊模板需求生成PPT页面 | 支持 | 支持 | 支持 | |
| 前端定制 | 定制VI | 支持替换展示用户的logo、主题色、创作氛围主题、首页主题icon | \ | 支持 | 支持 |
| 定制功能卡片 | 可根据用户的流程需求在ChatPPT创作流程中定制对应的流程卡片 | \ | 支持 | 支持 | |
| 页面定制 | 可根据用户的流程需求,在ChatPPT的产品链路基础上,定制对应的页面 | \ | 支持 | 支持 | |
| 项目定制 | 其他文档生成功能 | 基于自由文档模块,对项目评估,进行其他类型文档生成的系统开发 | \ | \ | 支持 |
ChatPPT API版
极速生成·一句话生成整份PPT
适用场景: 快速出结果、用户只输入一句话,例如“介绍人工智能的PPT”。
- 无需模板选择、无需结构定义。
- 自动生成标题、大纲、内容、封面。
- 适合:营销推广页、试玩demo、轻量产品功能。
可控生成·逐步定制内容和封面样式
适用场景: 用户想参与部分内容创作,例如修改大纲、预览封面样式。
- 第一步,调试AI帮用户生成标题大纲。
- 第二步,可选封面模板。
- 第三步,确认后生成整份PPT。
- 适合:B端内容平台、设计工具类、AI写作工具类。
高度定制·输入完整大纲生成PPT
适用场景: 用户/平台已具备完整结构定义能力,追求内容可控性。
- 用户/平台自己准备好大纲,传入即可生成完整PPT。
- 可选:封面模板。
- 适合:课程平台、内容工作流集成、企业知识库类产品。
文件生成·上传文件快速转PPT
适用场景: 直接将Word、MarkDown等格式文档转为PPT
- 平台自动解析结构并生成幻灯片。
- 适用:文章沉淀平台、运营内容系统、轻型办公工具。
学术专用·一键生成论文答辩PPT
适用场景: 上传一篇完整论文,生成用于答辩或讲解的PPT。
- 根据论文内容结构生成合理分布的演示页。
- 自动提取研究背景、核心问题、研究方法与结论内容。
- 适合:高校毕业设计系统、学术知识平台。
可选增强功能(通用补充项)
以下能力可以灵活嵌入在任何一种生成流程中:
- ✍️添加PPT演讲稿:为每页PPT增加讲解文案。
- 📄生成演讲稿:根据PPT页面内容AI生成演讲稿。
- ➕插入单页:在指定位置插入新的幻灯片。
- 📥增加动画:为每页PPT增加放映切换动画。
- 🎨更换PPT主题色:为已有的PPT更换主题色,保持原有模板不变。
- 🧩在线编辑:生成后手动微调页面结构或内容。
- ✏️AI标题大纲生成:调试AI帮用户生成标题大纲。
- 🎨PPT模板封面:根据标题、风格、主题色等参数生成多张封面预览图,供用户在生成PPT前挑选模板风格。
接入流程路径推荐
| 你的目标 | 推荐路径 |
|---|---|
| 想一行描述生成整份演示文稿 | 极速生成(方案1) |
| 想挑选模板/修改大纲 | 可控生成(方案2) |
| 已有完整结构数据 | 自定义结构生成(方案3) |
| 想将Work文档转为PPT | 文档生成(方案4) |
| 帮助准备毕业答辩 | 论文生成(方案5) |